首 页
关于奥途
奥途简介
源头工厂
招贤纳士
产品中心
绝对值多圈50/58
绝对值多圈36
拉绳编码器
增量编码器
绝对值单圈
定制编码器
解决方案
产品知识
联系我们
KNOWLEDGE
产品知识
产品知识
当前位置:
首页
>
产品知识
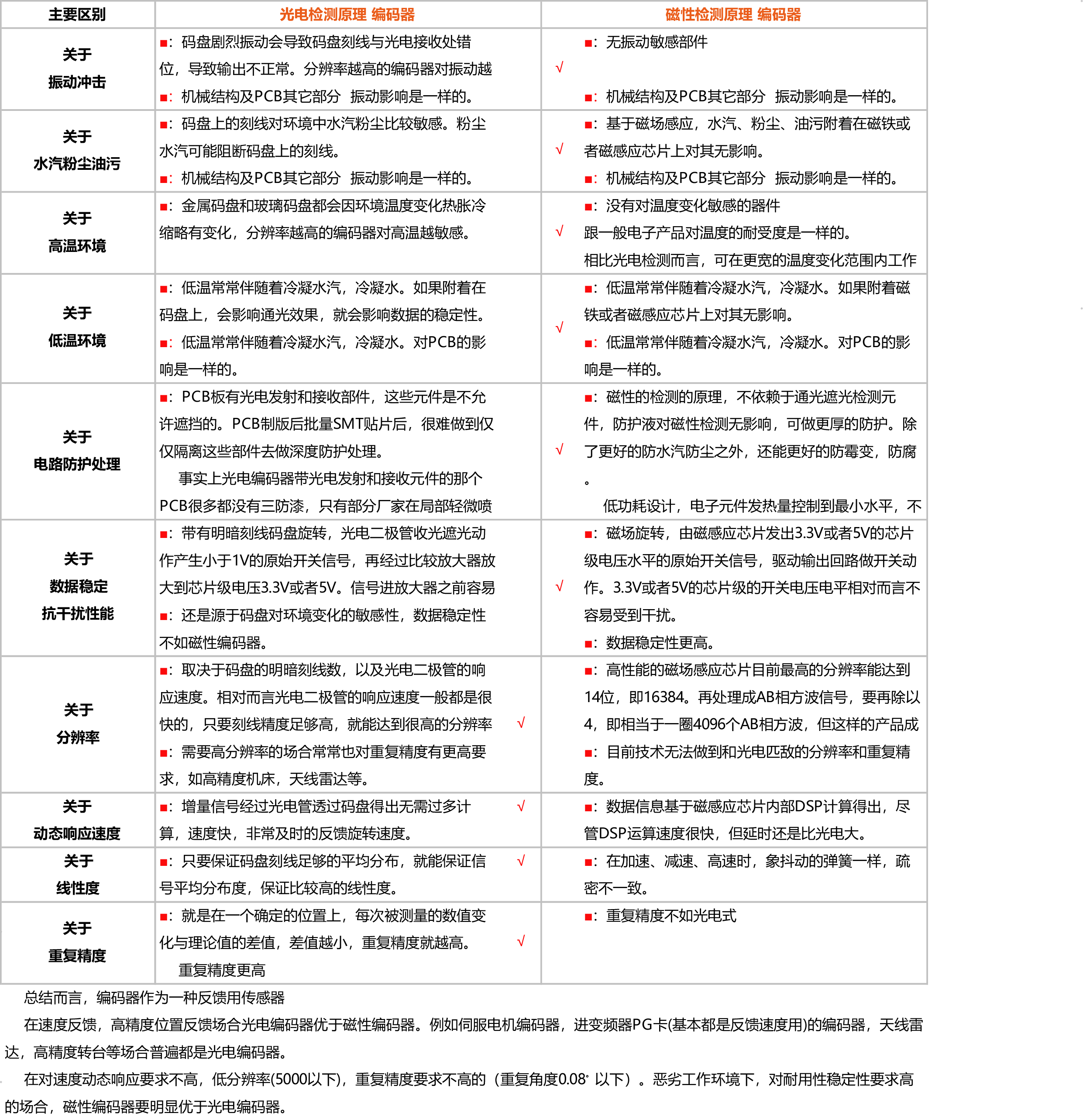
磁电编码器和光电编码器的区别
总结而言,编码器作为一种反馈用传感器
在速度反馈,高精度位置反馈场合光电编码器优于磁性编码器。例如伺服电机编码器,进变频器PG卡(基本都是反馈速度用)的编码器,天线雷达,高精度转台等场合普遍都是光电编码器。
在对速度动态响应要求不高,低分辨率(5000以下),重复精度要求不高的(重复角度0.08。以下)。恶劣工作环境下,对耐用性稳定性要求高的场合,磁性编码器要明显优于光电编码器。
上一篇:
编码器的IP防护等级
下一篇:
多圈编码器 计圈方式
返回列表
TOP
QQ客服
021-67282089